


中国新能源汽车市场走势
中国新能源汽车市场,2026年1月销售94.5万辆,环比下降44.8%,同比增长0.1%,渗透率达到40.3%,渗透率维持较高水平。
其中新能源乘用车销售87.8万辆,同比下降2.4%;新能源商用车销售6.7万辆,同比增长52.5%。

中国新能源汽车市场结构
2026年1月,新能源轿车占比34.4%,比去年同期下滑9.2个百分点。新能源SUV占比达到53.9%,份额较同期上升6.7个百分点。


装车率统计——级别分布
2025年1-12月新能源乘用车L2级及以上的辅助驾驶功能装车率达到87.0%,16万以下市场中智驾装车率进一步增长。随着市场认可度的不断加深,智能辅助驾驶已经成为车企的必然选择。

装车率统计——AEB自动紧急制动功能
1-12月AEB整体装车率表现良好,乘用车整体装车率达到68.2%,16-24万乘用车整体占比达到81.4%,目前仍有增长的空间。新能源乘用车市场AEB装车率已经达到76.4%。目前,AEB功能已成为汽车主动安全的核心技术之一。

装车率统计——全速域ACC自适应巡航功能
全速域ACC自适应巡航功能目前在乘用车整体市场装车率达到64%,新能源乘用车市场装车率达到72.8%。ACC功能逐步成为智能驾驶的核心组成部分。

装车率统计——ALC自动变道功能
随着技术方案的不断提升,和功能方案的深度整合,ALC功能将在技术、场景、成本、安全等方面持续发展。

装车率统计——APA自动泊车功能
随着多传感器融合深化,人工智能与算法优化,不断提升APA功能的环境感知精度和可靠性,推动APA功能向更智能、更普及、更融合的方向发展。


专题分析:智能驾驶“上帝之眼“——激光雷达
激光雷达的发展历程体现了从军事应用到民用领域的拓展,以及从机械式到全固态的技术演进,其性能不断提升,成本逐渐降低,正推动自动驾驶、机器人、智慧城市等领域的快速发展。

现阶段,激光雷达在探测距离、精度、角分辨率上相对于毫米波雷达和超声波雷达存在较大优势。

目前,头部激光雷达企业主要是速腾聚创、华为、禾赛科技和图达通。

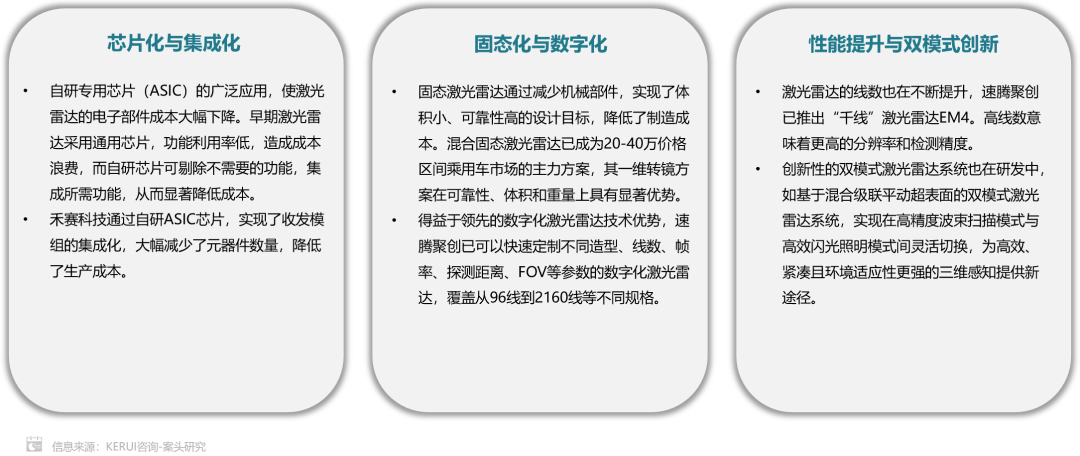
未来激光雷达将向芯片化、数字化与性能提升方向发展。

尽管激光雷达具备诸多优势,但其在发展过程中仍面临成本、环境与标准化。


来源:乘联分会
]article_adlist-->往期推荐
福田卡文BEACON:让科技力量转化为实用价值
又一个炒作新能源汽车负面信息的团伙被打掉!
工信部许可两款L3级自动驾驶车型产品混动技术终局之战?岚图追光L上市
汽车后市场“后发先至”
“双积分”政策升级 汽车产业高质量发展提速
]article_adlist-->
]article_adlist-->
海量资讯、精准解读,尽在新浪财经APP
满盈网配资提示:文章来自网络,不代表本站观点。